目前国有资产交易流转主要法规为2016年国务院国资委、财政部令第32号《企业国有资产交易监督管理办法》(以下简称“32号文”)。近日,国务院国资委发布国资发产权规【2022】39号《关于企业国有资产交易流转有关事项的通知》(以下简称“39号文”),对国有资产交易流转提出了部分补充或修正的规定,具体如下:
一、涉及政府或国有资产监督管理机构主导推动的国有资本布局优化和结构调整,以及专业化重组等重大事项,企业产权在不同的国家出资企业及其控股企业之间转让,且对受让方有特殊要求的,可以采取协议方式进行。(与32号文”相应规定相比,扩大了协议转让范围,不再局限于“主业处于关系国家安全、国民经济命脉的重要行业和关键领域企业的重组整合”这一范围)
二、主业处于关系国家安全、国民经济命脉的重要行业和关键领域,主要承担重大专项任务的子企业,不得因产权转让、企业增资失去国有资本控股地位。国家出资企业内部重组整合中涉及该类企业时,以下情形可由国家出资企业审核批准:(一)企业产权在国家出资企业及其控股子企业之间转让的。(二)国家出资企业直接或指定其控股子企业参与增资的。(三)企业原股东同比例增资的。其他情形由国家出资企业报同级国有资产监督管理机构批准。(与32号文相应规定相比,明确“关系国家安全、国民经济命脉的重要行业和关键领域,主要承担重大专项任务的子企业”必须保证国有资本控股地位)
三、国家出资企业及其子企业通过发行基础设施REITs盘活存量资产,应当做好可行性分析,合理确定交易价格,对后续运营管理责任和风险防范作出安排,涉及国有产权非公开协议转让按规定报同级国有资产监督管理机构批准。(新增的规定)
四、采取非公开协议方式转让企业产权,转让方、受让方均为国有独资或全资企业的,按照《中华人民共和国公司法》、企业章程履行决策程序后,转让价格可以资产评估报告或最近一期审计报告确认的净资产值为基础确定。(与32号文相应规定相比,不再限于同一国家出资企业,只要双方均为国有独资或全资企业即可)
五、国有控股、实际控制企业内部实施重组整合,经国家出资企业批准,该国有控股、实际控制企业与其直接、间接全资拥有的子企业之间,或其直接、间接全资拥有的子企业之间,可比照国有产权无偿划转管理相关规定划转所持企业产权。(直接呼应当前的国有资产改革,提升国资集团内部的改革效率;国有产权无偿划转,目前所涉主要规定有:《企业国有产权无偿划转管理暂行办法》《企业国有产权无偿划转工作指引》《关于促进企业国有产权流转有关事项的通知》)
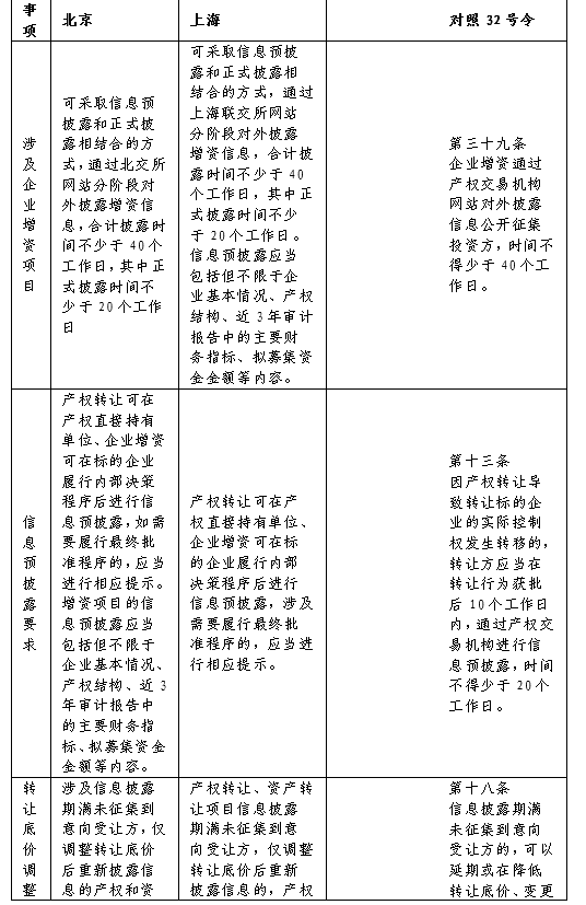
六、企业增资可采取信息预披露和正式披露相结合的方式,通过产权交易机构网站分阶段对外披露增资信息,合计披露时间不少于40个工作日,其中正式披露时间不少于20个工作日。信息预披露应当包括但不限于企业基本情况、产权结构、近3年审计报告中的主要财务指标、拟募集资金金额等内容。七、产权转让可在产权直接持有单位、企业增资可在标的企业履行内部决策程序后进行信息披露,涉及需要履行最终批准程序的,应当进行相应提示。(与32号文相应规定相比,将增资行为作为法定信息披露的内容)
八、产权转让、资产转让项目信息披露期满未征集到意向受让方,仅调整转让底价后重新披露信息的,产权转让披露时间不少于10个工作日,资产转让披露时间不少于5个工作日。(与32号文相应规定相比,缩短了信息披露的时间,提升了效率)
九、产权转让、企业增资导致国家出资企业及其子企业失去对标的企业实际控制权的,交易完成后标的企业不得继续使用国家出资企业及其子企业的字号、经营资质和特许经营权等无形资产,不得继续以国家出资企业子企业名义开展经营活动。上述要求应当在信息披露中作为交易条件予以明确,并在交易合同中对工商变更、字号变更等安排作出相应约定。(新增的规定)
《通知》出台后,京沪两地产交所立即作出相应,分别发出贯彻落实39号文的具体举措如下:




