承德市国瑞置业有限公司成立于2019年08月22日,注册地位于河北省承德市开发区冯营子高铁周边C-03-1号地块国控大厦,经营范围包括房地产开发经营;物业管理;企业管理咨询服务;自有场地租赁;自有房屋租赁;园林绿化;会议及展览展示服务;广告设计、制作、代理、发布;凭取得的行业许可证在其核定范围和有效期限内从事食品销售、卷烟零售、道路普通货物运输(不含快递)、殡葬设施建设及运营管理;殡葬礼仪服务;殡葬产品开发、销售(不含国家禁止制造销售封建迷信的用品);仓储服务(不含危毒品);老年人护理服务(不含医疗和诊疗服务、不含许可项目);清洁服务;其他居民服务(代收居民水电费);厨房及卫生间用具、针纺织品、卫生用品、家用电器销售;凭取得的行业许可证在其核定范围和有效期限内从事劳务派遣、专业技术人员资格评审和考试服务;消费性非营运汽车租赁服务(不含提供驾驶员服务);医疗器械销售及租赁;以下限取得经营资格的分支机构经营:住宿服务;洗浴服务;餐饮服务。(依法须经批准的项目,经相关部门批准后方可开展经营活动)承德市国瑞置业有限公司对外投资2家公司,具有1处分支机构。现因公司发展和工作需要,特委托承德锦泰恒祥人力资源服务有限公司面向社会公开招聘工作人员。为保证公开招聘工作的顺利实施,现公告如下:
一、招聘方式和原则
坚持公开、平等、竞争、择优的原则,采取笔试、面试相结合的办法,面向社会公开招聘。
二、招聘岗位和人数
本次拟招聘7个岗位共计17人。具体应聘条件见附件《承德市国瑞置业有限公司公开招聘计划表》 。
三、岗位基本条件
- (一)身体健康,具有良好的品行和职业道德;
- (二)年龄18周岁以上,45周岁以下(1977年9月6日以后出生)。
- (三)具有与招聘岗位要求相适应的学历和专业条件。(详见附件)
- (四)以下人员不得参与报名:
(1)现役军人、在读的非毕业生,不得报考;
(2)因违法、犯罪等受过刑事处罚的,被开除公职的人员,不得报考;
(3)在工作经历中因个人原因,发生安全、质量等重大事故或造成国有资产流失和重大经济损失的,以及违反所在单位规章制度等,由用人单位单方解除劳动合同的不得报考;
(4)国家法律法规、党纪政纪和有关政策另有规定不能录用为国有企业任职人员的不得报考。
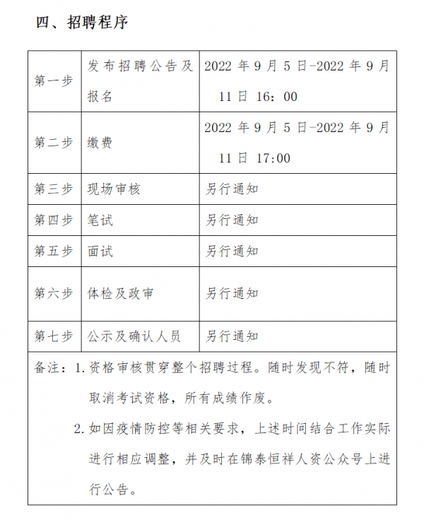
五、发布公告
2022年9月5日-2022年9月11日16:00 在锦泰恒祥人资官网(www.jthxhr.com)、“锦泰恒祥人力资源服务有限公司”微信公众号、“开元官方网站-开元kaiyuan(中国)”官方网站(zhiddo.com)及上级部门要求的相关网站等发布招聘公告。
六、网上报名
(一)报名方式:采用公众号报名方式(扫描下面二维码关注公众号),每名报考人员仅限报考1个职位。

(二)报名时间:2022年9月5日-2022年9月11日16:00。
(三)公众号报名注意事项:
- 1、报名者要对本人提交的所有信息真实性负责。
- 2、微信搜索并关注“锦泰恒祥人资”公众号(也可识别公众号二维码进行关注),查看公众号发布的公开招聘公告底部的“公开招聘人员报名表”,自行下载填写并以邮件附件的方式反馈至邮箱:928749099@qq.com,且邮件正文需备注报考人员姓名+电话(带*为必填项,尤其是个人邮箱和电子照片)
- 3、请考生填写真实、常用邮箱,报名结果、笔试准考证及面试通知单以邮件形式发送至考生邮箱。
- 4、请考生报名完成后关注邮箱的报名结果通知,确认报名成功后再进行缴费操作。一般情况下,审核员24小时内会回复审核结果。所以请考生尽量在报名开始时间进行报名,以防止没有时间缴费的事件发生。
- 5、特殊说明:由于本次招聘岗位具有特殊性,所以对本次各个招聘岗位报名人数比例不做要求,参加笔试人员以通过现场审核人数决定。
七、缴费
缴费时间:2022年9月5日-2022年9月11日 17:00
缴费金额:资格初审合格后(以邮箱收到为准),缴纳报名考务费200元。
缴费方式:微信支付,报名成功人员扫描下方二维码进行支付。
八、现场审核
报名合格的考生需本人按要求携带相关资料在规定时间内到指定地点进行现场审核。请考生在报考期间内关注报名时填写的邮箱,通知均以邮件形式进行发送。
审核时间:另行通知
审核地点:另行通知
审核所需材料:
1.公开招聘人员报名表(纸质版)、
2.考务费缴费凭证(打款成功截图)纸质版、
3.身份证原件及复印件、
4.户口本原件及复印件、
5.岗位条件中有学历要求的提供毕业证原件及复印件、学位证原件及复印件、学信网在线验证报告、
6.48小时以内纸质版核酸检测报告、
7.应届毕业生如尚未取得毕业证、学位证,须提供在校期间成绩单、学校毕业证明等材料,并加盖学校公章。
注意事项:
未在规定时间内按要求提供完整材料的,相关责任自行承担。
现场审核通过的考生,《笔试准考证》会以邮件形式发送至考生个人邮箱,请及时关注。
九、笔试
(一)考试时间另行通知,具体时间、地点见《笔试准考证》。考生需携带本人二代身份证及纸质版《笔试准考证》,出示健康码及行程卡进入考场,证件不全视为放弃考试资格。请考生检查好自己证件,防止取消考试资格事件发生。
(二)参加笔试的考生请妥善安置好自己的手机等电子产品,笔试过程中全程不得携带,一经发现,按照作弊行为处理,取消考试资格。
(三)笔试主要内容为公共基础知识,不指定考试参考用书,不委托培训机构。
(四)本次笔试为闭卷考试,满分100分,考试时间90分钟。
(五)考试开始30分钟以后,迟到考生视为放弃考试资格,不得在参加本次笔试。请考生按时抵达考场,防止取消考试资格事件发生。考试期间考生不得提前交卷、退场。
(六)笔试通过考生《面试通知单》会以邮件形式发送至考生邮箱,请及时关注。并自行打印,防止错过面试。
十、面试
按笔试成绩从高分到低分排序,根据招聘计划按 1:3 比例确定进入面试人选。如有笔试缺考、作弊或成绩为零分等特殊情况,导致进入面试人数达不到 1:3 比例的,按照实际进入面试人数为准参加面试。
面试确定时间另行通知,面试地点及面试序号详见《面试通知单》
面试人员需携带本人二代身份证、纸质版《面试通知单》出示本人健康码及行程卡签到并进入候考区等待面试。进入候考区的考生请将手机、电子手表等电子设备放至指定区域,候考期间请不要大声喧哗,耐心等待工作人员叫号。
1.面试方式:半结构化面试法,测试内容包括理论素养、专业知识、临场应变能力、语言表达能力以及心理素质等。
2.面试成绩为100分。由现场面试官根据考生具体情况进行打分。
3.综合成绩:笔试成绩×40%+面试成绩×60%。综合成绩保留2位小数。
根据综合成绩从高分到低分顺序,按岗位招聘人数等额确定进入体检人员名单。比例内末尾总成绩并列时,优先进入体检的顺序为:①面试成绩高者;②全日制普通院校毕业生学历(学位)层次或职称层次较高者;③符合报考岗位规定学历毕业年限较早者;④出生时间较早者。
4.面试结束后,考生及时关注个人邮箱确定是否进入体检,并按通知要求做好体检准备。
十一、体检、政审、考察(背景调查)
(一)体检项目和标准参照公务员录用体检通用标准执行。初次体检不合格人员允许复查一次,复查仍不合格者,取消聘用资格。体检费用考生自理。
(二)体检时间、地点及注意事项在“锦泰恒祥人资公众号”进行通知。
(三)政审需要提供户籍所在地派出所的“无犯罪记录证明”。
(四)体检合格者进入考察(背景调查)程序。考察工作严格按照有关要求组织实施,体检合格的考生要配合进行考察(背景调查)工作,主要考察应聘人员的政治思想、道德品质、能力素质、遵纪守法、工作或学习表现等情况。
对体检、政审环节、考察环节出现不符合标准或者考生自愿放弃聘用而空出的岗位,按应聘该岗位考生综合成绩由高到低的顺序依次递补,总成绩并列时,按优先进入体检顺序确定递补人员。
十二、公示及确认人员
经考试、体检、政审后确定拟聘用人选。名单在锦泰恒祥人资官网进行公示,接受社会监督,公示期为7 天,公示无异议的,办理相关手续。
十三、聘用及待遇
拟录用人员与承德市国瑞置业有限公司签订劳动合 同,薪资待遇按集团公司有关规定执行。具有较好的晋升空间、稳定的发展平台和健康向上的开元官方网站,并享受带薪年休假、年终绩效、节日福利等。
十四、注意事项
(一)应聘人员应对本人填报、提供的信息材料的真实性、准确性、完整性负责,对提供虚假信息或考试作弊者,取消应聘资格。
(二)本次招聘有关信息将通过网站、公众号、电话或邮件等方式进行通知,招聘各环节未通过人员不再另行通知。请应聘者确保填报的手机号码、邮箱等联系方式准确无误,并保持通讯畅通。
(三)请考生务必确定好每个环节的时间节点及注意事项,避免造成迟到、违规等不必要的麻烦。
(四)报名阶段考生填写报名表时需在工作经历中体现国企工作经验。
(五)考生需要做好个人防护,根据疫情常态化防控要求,全程佩戴口罩,在笔试、面试等环节均需要查验“健康码”、“行程码”,并在现场测量体温后方可参加(根据疫情防疫进展情况,确需调整公告中相关工作时间安排的,将另行通知,并及时在报名网站发布公告,请报考者予以关注)。
十五、组织领导和监督检查
本次招聘在锦泰恒祥人资公司的监督下,由锦泰恒祥人资公司公开招聘小组具体组织实施。
十六、信息发布和有关说明
未尽事宜由锦泰恒祥人资协商国瑞置业公司研究决定。
在招聘过程中,本公告涉及的内容、时间等如有变更,请考生随时注意查看相关信息。
十七、报名咨询
(一)咨询电话:0314-5569099
(二)咨询时间:上午9:00-11:30,下午14:00-17:00(法定假日除外)
(三)请关注“锦泰恒祥人资”微信公众号,查看公众号发布的公开招聘公告底部的“公开招聘人员报名表”,自行下载填写并反馈至邮箱:928749099@qq.com


